投标人撤销投标文件的法律责任分析


通过民法中邀约与承诺理论,解构中标结果公示后与中标通知书送达前招标人与投标人之间权利义务关系;投标人在此阶段撤回投标应当承担缔约过失责任。
作者丨魏志强 翟树良
一、问题的提出
近日,我们在为客户单位服务过程中,接触到这样一个问题:投标人选择在中标结果公示之后,中标通知书发出之前放弃中标资格,应当如何应对?为解决此问题,我们讨论了中标结果公示的法律性质、中标结果公示与中标通知书送达期间的双方权利义务关系如何划分、投标人应承担何种责任等系列问题。我们将相关问题进行整理,希望能够对读者有参考借鉴价值。
二、制度的演变及价值
为了给“中标结果公示”进行准确的法律定性,我们对“中标结果公示”“中标候选人公示”“中标结果通知书”这一系列制度的演变过程及制度设计的逻辑进行了总结和分析,得出如下结果。
(一)制度演变
1.中标结果通知。根据《招标投标法》(以下简称“《招投标法》”)第45条规定:中标人确定后,招标人应当向中标人发出中标通知书,并同时将中标结果通知所有未中标的投标人。制度的设计是向中标人发出中标通知书,同时将中标结果告知未中标人。
2.中标候选人公示。《招标投标法实施条例》(以下简称“《实施条例》”)第54条中规定了“中标候选人公示”机制,规定依法必须进行招标的项目,招标人应当自收到评标报告之日起3日内公示中标候选人,公示期不得少于3日。
3.中标结果公示。2007年国家发改委等十部委下发《关于贯彻落实2007年反腐倡廉工作任务进一步加强工程建设招投标监督管理工作的意见》,规定“督促政府投资工程的业主方建立健全内部监控机制,努力形成行业主管部门的外部监管和业主方内部监控的监督合力。实行招标事项核准、中标候选人、中标结果公示制度。”明确提出了中标结果公示制度。在2017年由国家发展和改革委员会发布的《招标公告和公示信息发布管理办法》(以下简称“《信息管理办法》”)第6条,规定“依法必须招标项目的中标结果公示应当载明中标人名称。”明确规定了中标结果公示这一程序。
根据以上制度演变可见,无论是“中标候选人公示”制度还是“中标结果公示”制度,在2007年就有相关涉及,但未被制度化。《招投标法》仅明确规定了“中标结果通知”制度,含通知中标人,也含通知未中标的投标人;到《实施条例》中设计了“中标候选人公示”制度,引入了“公示”这一形式,以确保包括但不限于未中标候选人在内的利害关系人的异议的权利;再到《信息管理办法》确定“中标结果公示”是必须的节点流程,以确保包括未中标候选人在内的利害关系人的投诉权利。制度的不断演变,可以看到制度设计愈加严谨,对于各方利益的维护愈加严密。
(二)制度设计的逻辑
我们研究后认为,《招投标法》《实施条例》及《信息管理办法》之所以要求中标候选人公示,之后又增加了中标结果公示要求,本质上是为了维护利害关系人投诉的权利,同时避免中标通知书发出后发生无效等情形,将利害关系人对中标人的投诉撤销争议在中标通知书发出前解决,避免招标人向中标人发出中标通知书后,双方权利义务处于悬而未决的状态。

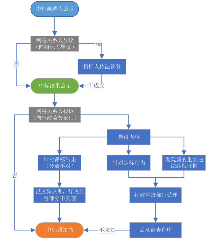
点击可查看大图
为了更便于说明,我们将上图中划分为“异议期”和“投诉期”两阶段,其中:
第一阶段为“异议期”,根据《实施条例》第五十四条规定:“投标人或者其他利害关系人对依法必须进行招标的项目的评标结果有异议的,应当在中标候选人公示期间提出。”在此阶段,任何对评标结果(如分数计算、评审依据、候选人资格等)的异议,招标人必须受理并在规定时间内(通常是3日内)作出答复,在异议处理完毕前,招标活动应当暂停,不得进入下一阶段(如发中标结果公示)。
第二阶段为“投诉期”,根据《实施条例》第六十条:“投标人或者其他利害关系人认为招标投标活动不符合法律、行政法规规定的,可以自知道或者应当知道之日起10日内向有关行政监督部门投诉。”此时的救济途径不再是向招标人“提出异议”,而是直接向行政监督部门(如发改委、建设主管部门、财政主管部门等)“提起投诉”。投诉有严格的时限要求(通常是知道或应当知道权益受损之日起10日内),并需要提供相关证据。主要针对的是招标人的定标行为,例如招标人没有选择排名第一的中标候选人,且无法定理由;以及在结果公示后才发现中标人存在严重的造假行为、串通投标等,这些证据在候选人公示期间无法获得。
三、民法理论中的要约-承诺体系
了解了中标结果公示制度的由来以及其制度设计价值,要解决招标人与投标人基于此问题所要产生的纠纷如何处理,我们就要回到民法的框架中来解决问题。
(一)《招投标法》架构下的要约与承诺
民法理论对于合同的成立遵循了要约-承诺的模型,要约到达被要约人之前,要约人可以撤回要约;被要约人的承诺到达要约人之前,要约人可以选择撤销要约,但要约人以确定承诺期限或以其他方式明示不可撤销的除外。
在《招投标法》的语境下,通说认为,招标公告为要约邀请,投标为要约,中标通知书为承诺,承诺生效采“到达主义”(《民法典》第137条)。因此,从要约-承诺的体系来看,法律对于投标的法律性质进行了明确,对于中标结果通知的法律性质进行了明确,但对“中标结果公示”与“中标通知书”之间的权利义务过渡语焉不详。
(二)中标结果公示的法律性质:信赖保护事实行为
1.发改委对于“中标结果公示”的性质理解
国家发改委在关于“在招投标过程中,评标后,招标人发布中标候选人公示,公示结束后发布中标结果公示。请问中标候选人公示与中标结果公示有何区别?各有哪些法律效力?”的答复中认为,根据《实施条例》第54条,中标结果公示的性质为告知性公示,即向社会公布中标结果。中标候选人公示与中标结果公示均是为了更好地发挥社会监督作用。两者区别一是向社会公开相关信息的时间点不同,前者是在最终结果确定前,后者是最终结果确定后;二是中标候选人公示期间,投标人或者其他利害关系人可以依法提出异议,中标结果公示后则不能提出异议。
根据国家发改委的回复,其认为“中标结果公示”的法规依据为《实施条例》第54条,而该条规定的仍然属于“公示性”条款,定位为“对中标候选人排序、业绩、否决原因等信息的公开”,并未直接赋予其“承诺”效力。因此,中标结果公示是“行政程序法上的事实行为”,作用在于消除信息不对称,而非直接发生私法效果。
2.公示形成“合理信赖”的法律结果
我们认为,虽然公示本身缺少“承诺”的构成要件,但招标人通过公示向不特定第三人宣示了“缔约意愿的高度盖然性”,无论对投标人还是对招标人都产生了“合理信赖”的结果,即招标人与投标人均认为,没有第三人的“投诉”,则双方之间的协议即将成立的“合理信赖”。此处的缔约的高度盖然性是对双方的高度盖然性,不仅仅对投标人产生,也对招标人产生高度盖然性的后果,双方可能都为此而产生信赖利益。
(三)中标通知书的法律性质:承诺
根据《招投标法》第45条第1款规定“中标通知书发出后,招标人改变中标结果的,或者中标人放弃中标项目的,应当依法承担法律责任”。目前民法的通说理解,对中标通知书属于民法意义上的“承诺”并无异议。承诺一旦达到投标人,则招标人与投标人已经达成一致,形成合意,对双方发生约束力。
因为本文重点不在于“中标通知书”的法律性质,我们此处不再就“中标通知书”中涉及的争议问题进行讨论。
(四)争议行为的命名
针对投标人在中标结果公示后、中标通知书送达前的阶段选择放弃中标行为如何命名,我们在调研中也看到了不同的表述。有的文章表述为“放弃中标”,有的表述为“撤回投标文件”,有的表述为“撤销投标”,也有的表述为“放弃中标资格”。
我们分析认为,招投法第四十五条规定“中标通知书发出后,招标人改变中标结果的,或者中标人放弃中标项目的,应当依法承担法律责任。”其中将“放弃中标”界定为“中标通知书发出后”的行为,我们认为将中标通知书发出前的行为也表述为“放弃中标”极易产生混淆,不利于进行准确的区分。
我们在案例研究过程中,发现也有法院将此行为界定为“撤回投标文件”,如在下文中提及的安徽省合肥市中级人民法院审理的蒙城县住房和城乡建设局、安徽省海陆通建设有限公司合同纠纷【(2020)皖01民终1420号】中,法院即认为投标人的行为属于“撤回投标文件”。但是,正如前文中我们引用的民法典的规定,要约的撤回要求在要约到达被要约人之前,也就是只有投标文件在到达投标人处之前,才能解读为“撤回投标文件”;《招投标法》第二十九条规定了“投标人在招标文件要求提交投标文件的截止时间前,可以补充、修改或者撤回已提交的投标文件,并书面通知招标人。”即,按照《招投标法》的规定,撤回投标文件也应当是在投标文件提交截止时间之前,与我们目前讨论的情形并不一致,因此将我们讨论的行为命名为“撤回投标文件”也不准确。
我们研究后发现,“放弃中标资格”的用法并不规范。如广州市财政局《关于进一步明确政府采购供应商无正当理由放弃中标成交和不履行合同事项处理有关问题的通知》中表述为“评审委员会按规定推荐了两名候选中标供应商,第一名候选中标供应商无正当理由放弃中标资格的,采购人应当确认第二名中标候选供应商递补中标,采购代理机构根据采购人确认结果重新发布中标公告”,将放弃中标资格与“中标候选人公示”衔接使用。
也有的规定如交通运输部制定的《道路旅客运输班线经营权招标投标办法》,“招标文件要求中标人缴纳履约保证金或者提交其开户银行出具的履约保函的,中标人应当于签订中标合同的同时予以缴纳或者提交。由于中标人原因逾期不签订中标合同或者不按要求缴纳履约保证金、提交履约保函的,视为自动放弃中标资格,其中标资格由替补中标人取得。”将“放弃中标资格”与“放弃中标”混同,均界定为中标后放弃中标的行为。
最终我们认为“撤销投标文件”最能准确的界定我们所讨论投标人行为,即符合《实施条例》第三十五条“投标截止后投标人撤销投标文件的,招标人可以不退还投标保证金。”的规定,也能够准确的反映“撤销要约”这一民法的法律定性。
四、撤销投标文件行为的法律责任-缔约过失责任
正如前文所言,对于中标通知书发出后,招标人与投标人之间责任承担的问题存在一定争议。但对于中标结果公示之后、中标通知书发出之前这个阶段的责任承担问题,实务判断相对较为一致,即投标人需要承担“缔约过失责任”。《民法典》第五百条“(三)有其他违背诚信原则的行为”,当事人应当承担违反先合同义务而造成对方信赖利益损失的缔约过失责任,其范围仅限于已经产生的损失或者合理支出,而不包含预期利润损失,守约方亦无法要求继续履行订立合同的义务。为此,我们进行了案例检索,我们发现绝大部分的诉讼均为投标人起诉招标人,要求返还投标保证金,招标人起诉投标人的案例则非常稀少。以下是我们进行的梳理。
1.投标保证金返还纠纷
1.1支持不退还投标保证金的案例
在福建省高级人民法院审理的某甲公司与某乙公司定金合同纠纷再审【(2024)闽民申3649号】案件中,某甲公司虽被确定为案涉投标工程项目的第一中标候选人,某甲公司在被确定为中标人前,某甲公司委派的项目经理俞某某被查出患有前纵隔畸胎瘤,因此主动放弃第一中标候选人资格。福建省高级人民法院认为:案涉工程所使用的招标文件《福建省房屋建筑和市政基础设施工程标准施工招标文件(通用本)》规定:“投标人存在下列情形之一的,其投标保证金将不予退还:(1)投标人在投标有效期内撤销其投标文件;……”。某甲公司参与案涉工程投标,应受前述招标文件的约束。某甲公司参与投标后,在某乙公司已公示其为第一中标候选人之后自行放弃候选人资格。原审认为其放弃行为应视为撤销其投标文件,某乙公司有权依约没收其投标保证金,并无不当。福建省高院将“放弃第一候选人资格”与“撤销投标文件”划等号,但是并没有提供明确的说理过程,若能给出法律上理论分析,无疑更有利于让当事人息诉服判。
1.2政府采购类案件的特殊性
在安徽省合肥市中级人民法院审理的蒙城县住房和城乡建设局、安徽省海陆通建设有限公司合同纠纷【(2020)皖01民终1420号】中,投标人海陆通公司缴纳投标保证金2000万元;评标后,其被列为第一中标候选人;中标通知书发出前,其向招标人提出“因公示中的项目经理从本公司辞职,不能实际到岗参与项目建设;以及由于融资机构撤回对该项目的融资,导致该项目资金不能保证项目正常施工的原因”选择放弃第一中标候选人。
投标人认为,根据《工程建设项目施工招标投标办法》的规定,“招标人可以在招标文件中要求投标人提交投标保证金。……投标保证金不得超过项目估算价的百分之二,但最高不得超过八十万元人民币。”之规定,投标保证金为估算价的2%,但是最高不得超过80万元,因此其缴纳的2000万元保证金中的1920万元部分以及对应的利息应当予以返还。
二审法院认为“工程建设与政府采购分属不同的领域和范畴,因本项目适用《中华人民共和国政府采购法》体系,因此原审法院参照《工程建设项目施工招标投标办法》第三十七条第二款规定,将蒙城住建局可扣留的保证金金额限定为80万元,剩余1920万元,返还海陆通公司,并承担逾期付款利息损失的判决没有事实和法律依据,显属失当”。根据二审法院的观点,政府采购项目不适用投标保证金最多不超过80万元的规定,招标人扣除2000万元投标保证金有法律和合同依据。
2.缔约成本损失
在江西九江市中级人民法院审理的湖南省建筑工程集团总公司与九江市林科所、九江市建院监理公司、九某招标投标纠纷案【(2004)九中民一初字第09号】案件中,法院认为“关于旅差费1342.3元,虽有部分发生于2003年9月15日开标评标会之后,但原告为处理此纠纷发生的旅差费系因错误的废标决定而起,理应包括在赔偿范围之内。原告已花费的标书制作费6000元、工本费350元、图纸押金1500元,均为原告湖南建总缔约过程中的直接损失,招标人第一被告九江市林科所亦应予以赔偿。”由此可见,对于此部分损失法院是予以认可的。
3.前后中标差价损失的问题
在安徽省高级人民法院审理的建设工程施工合同纠纷【(2016)皖民终第282号】案件中,招标人发布招标公告后,投标人参与投标及开标活动,知晓自己是第一中标候选人,但其在招标结果公示结束后,未按招标公告的要求交纳履约保证金和低价风险保证金、领取中标通知书。投标人认为招标人一直未向其发出中标通知书,不与其签订施工合同,直到2012年8月份,其才得知中标人资格已被另一公司所取代。故投标人请求判令招标人返还投标保证金80万元及银行利息,并承担本案的诉讼费。招标人提起了反诉,认为投标人明知自己已中标,却迟迟不提交相应保证金。经再三催促,其仍未履行约定。招标人不得已,与原预中标备选单位签订了建设工程施工合同,致使价格高出240余万元。另外,由于投标人拖延,致使招标人原定的工程开工日期延后,因此产生误工等经济损失。请求法院判令投标人赔偿招标人支付中标备选单位工程款差额损失2443028.96元,工程延期损失1368540元,共计3811568.96元,并由其承担本案全部诉讼费用。
法院二审驳回了投标人要求返还质保金的请求,对于招标人要求赔偿差价损失的请求,法院认为“因其未能证明该差价确实属其损失并已经发生,也未能证明迟延安置住户与投标人放弃中标之间存在因果关系,故原审未支持其反诉请求并无不当,本院予以维持”。该案件中,二审法院对于差价损失部分的主张予以驳回,原因是招标人仅提供了其与第二顺位投标人签订的合同,并无证据证明该合同已经履行完毕且该部分损失已经产生,因此“无证据证明该损失发生”。但法院并没有从实体法律上分析该损失是否应当支持,因此对此类案件仍有通过证据组织进行主张的空间。
《福建省招标投标条例》第七十二条规定:“中标人违反本条例规定,非因不可抗力原因放弃中标……没收投标保证金;导致招标人从其他中标候选人中重新确定中标人的,应当向招标人赔偿中标差价等损失;导致招标人重新招标的,应当向招标人赔偿本次招标和重新招标所发生的费用等损失。”根据该条规定,中标人非因不可抗力选择放弃中标的,将没收投标保证金,并承担因此而产生的差价损失以及重新招标的损失。
但是,我们检索福建省的案例,在福州市中级人民法院审理的福建师范大学、浙江八达建设集团有限公司(以下简称“八达公司”)招标投标买卖合同纠纷【(2019)闽01民终956号】案件中,一审法院认为“上述(《福建省招标投标条例》)七十二条规定实际上包含三层意思,即赔偿主体是中标人;赔偿条件是非因不可抗力原因放弃中标或未按照招标文件要求在规定期限内提交履约保证金;赔偿范围是没收投标保证金,如导致重新确定中标人则应当赔偿中标差价。而本案八达公司是在被确定为中标候选人之后的公示期间,因案外人璟榕公司提出质疑,福建师范大学决定启动调查程序后,提出放弃中标候选人资格,其身份并非法律意义上的中标人,而所谓中标人应是指招标人发出中标通知书所确定的中标人。因此,可以认定八达公司不是上述七十二条规定的中标人,故上述七十二条规定不能作为八达公司放弃中标候选人的赔偿依据。”福州中院认为“本案中,八达公司虽被评标委员会推荐为第一中标候选人,但在随后的公示期内即因璟榕公司的投诉而放弃候选人资格,此时福建师范大学尚未向其发出中标通知书,即八达公司并未取得中标人的身份。《福建省招标投标条例》第七十二条所规定的赔偿主体是中标人,八达公司并不符合该主体要求,福建师范大学要求八达公司依该条规定承担赔偿中标差价依据不足,一审法院不予支持并无不当。”由此可见,福建对于此类案件中的要求也以其身份符合“中标人”为先,而“中标通知书”发出前的投标人并不符合该条件。
五、总结
根据以上的法律法规和法院判决,我们可以得出如下结论:首先,投标人提交投标文件的行为属于要约,中标通知书的送达属于承诺。其次,投标截止期之前,投标人可以选择撤回投标文件,属于民法意义上的撤回要约;书面中标通知书送达给投标人之前,投标人可以选择撤销投标文件,属于民法意义上的撤销要约。第三,撤销投标文件,投标人提交的投标保证金不退还是基本的通识,对于因此产生的直接损失,也应当予以赔偿,但对于其他损失赔偿不予支持。希望笔者以上的总结及分析能够为各位提供参考。


魏志强 律师
南京办公室 合伙人

业务领域:诉讼仲裁,工程和项目开发,投资并购和公司治理
行业领域:房地产,城市基础设施,银行业和金融服务

翟树良 律师
南京办公室
非权益合伙人

业务领域:诉讼仲裁,工程和项目开发,投资并购和公司治理

特别声明
以上所刊登的文章仅代表作者本人观点,不代表北京市中伦律师事务所或其律师出具的任何形式之法律意见或建议。
如需转载或引用该等文章的任何内容,请私信沟通授权事宜,并于转载时在文章开头处注明来源于公众号“中伦视界”及作者姓名。未经本所书面授权,不得转载或使用该等文章中的任何内容,含图片、影像等视听资料。如您有意就相关议题进一步交流或探讨,欢迎与本所联系。


版权声明
本文仅作者转发或者创作,不代表旺旺头条立场。
如有侵权请联系站长删除
旺旺头条

发表评论:
◎欢迎参与讨论,请在这里发表您的看法、交流您的观点。