关注!又一批建造师证书或将退出舞台!

2个月前 (01-07) 阅读数 143 #综合

大家好,我是嗨学君。

近些年,一直备受争议的关于退休建造师证书能否用于企业资质申报的问题,终于迎来了明确的答案。

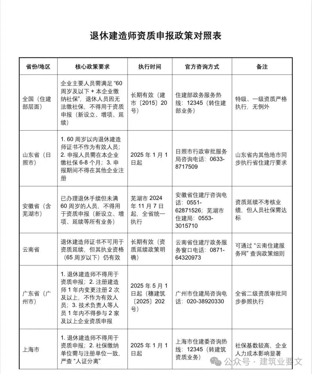
多地住建部门陆续发布新规,60周岁以下退休人员持有的建造师证书,自2025年1月1日起将不再作为建筑业企业资质申报的有效人员。

政策来源自2015年住建部发布的《建筑业企业资质管理规定和资质标准实施意见》通知第38条第5款:“企业主要人员应满足60周岁及以下且由企业为其缴纳社会保险的要求。”

但因为建筑行业的历史特殊性,这项规定一直没有大范围落实。随着这几年各地政策出台,多地已明确发文,退休建造师证书在企业资质申报中的无法使用。

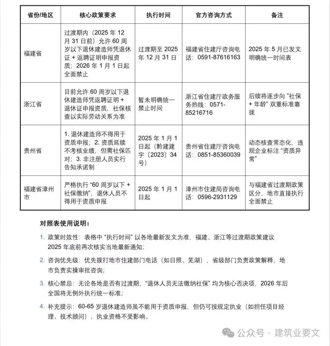
图片来源建筑业要文△


这意味着,大量退休建造师证书即将退出舞台。

为什么这么说?

虽然政策有说:一级建造师注册的年龄限制为65周岁。超过65岁后,才不予初始注册、延续注册或变更注册,但企业资质申报与建造师个人注册执业属于两个不同的管理系统。

65岁以下的退休建造师依然可以合法执业,返聘回企业担任项目经理等职务,但因为他们没有社保,所以他们手中的证书是无法作为一个建造师人员资质,让企业去申报项目。

这就意味着:企业将会失去低成本获取资质的机会。

退休建造师挂证现象普遍存在,企业使用退休建造师证书,既不用承担社保费用,又能满足资质要求,直接降低了用工成本。在北京、上海、深圳等高社保基数的城市,一名退休建造师每年可为企业节省数万元。因此招一位退休建造师,要比招年轻建造师更有性价比。但这也变相挤压了年轻建造师的职业发展空间。

现在很多地区的新政策出台,强调社保连续性,强调“人证合一”,基本杜绝了企业“临时借证”应对资质检查的现象,倒逼企业组建真实、可靠的技术团队。

但这一政策也让一些退休人员感觉被针对。


虽然退休建造师在资质申报上不能发挥作用,但也有地方出台“银铃工程师”招募计划。


云南省住房和城乡建设厅发布《招募2025年第三批“银龄工程师”支持建筑工程领域发展的公告》,招聘133人。

招募条件如下:

(一)政治立场坚定,坚定拥护“两个确立”、坚决做到“两个维护”,遵纪守法、德才兼备、群众公认。


(二)省内外已办理退休手续人员(其中,省内“银龄人才”须达到法定退休年龄并已办理退休手续),年龄一般不超过70周岁(含),身体健康,热心事业,具备履行岗位职责所需条件。退休的公职人员须符合《加强公职人员离职管理“四项工作机制”(试行)》有关规定。


(三)具有建筑工程、建材工程系列相关专业副高级及以上职称或相当等级的职业资格;愿意到县级及以下单位的,经用人单位(企业)同意,可放宽到具有建筑工程、建材工程系列相关专业中级职称或相当等级的职业资格


(四)工程技术方面获得省部级及以上荣誉和奖项的专业技术人才优先考虑。


(五)用人单位(企业)聘用急需紧缺的“银龄工程师”,经省住房城乡建设厅审核同意,可适当放宽资格条件。


单位返聘的已退休人员不纳入“银龄工程师”行动计划。


岗位内容截图如下:

(图片可点击放大观看)


通知原文链接:

https://zfcxjst.yn.gov.cn/gongzuodongtai2/gongshigonggao4/294613.html


一个时代的落幕势必会带来一系列的连锁反应,但行业的进步是靠每一位建造师的心血与汗水铸就而成。专业的人做专业的事,让企业回归人才技术导向,让专业持证人才得到职场上的公平待遇,才是一个证书真正的价值所在。


THE END

内容素材来源:建筑业要文、云南省住建厅。


往期精彩文章推荐

· 注意!2026年这个证书报考条件有变,速度查看!

· 好消息!强设安全总监应具备中级注安师资格!12月1日起执行!

· 关注!25年一建考试12月5日公布成绩?

球点赞

球分享

球推荐

版权声明

本文仅作者转发或者创作,不代表旺旺头条立场。
如有侵权请联系站长删除

发表评论:

◎欢迎参与讨论,请在这里发表您的看法、交流您的观点。

热门