孩子数学总丢分?6-12岁思维黄金期这样练更有效!

10个月前 (05-21) 阅读数 121 #综合

以下内容来源【雪球课堂】公众号,本公众号仅为转发推广




您家孩子是否也这样?
图片
❌ 刷100道题,同类型还是错
❌ 应用题读3遍,仍然找不到突破口
❌ 考试总在“粗心”上丢分,明明会做却拿不到高分
别急,这不是孩子“笨”,而是数学思维能力没跟上
图片

图片

点击下方文字链接,免费领取!
5节数学思维体验课+1V1学习答疑
现在领取,额外加赠一次思维水平测试
研究发现:



































































































































































































































































 80%信息竞赛生,在小学阶段系统训练过数学思维
 ✓ 2023年北京四中"数理特色班"录取者中,92%拥有小学阶段奥数获奖经历
 ✓ 剑桥大学研究表明,系统进行数学思维训练的孩子,前额叶皮层发育水平比同龄人快1.2-1.5年
 新高考“3+1+2”模式下,2023年江苏高考,物理类顶尖考生数学均分高出27分

这些孩子在同龄人中,举一反三的思维能力、关键信息处理和重要知识的掌握上,都具备显著的优势。

什么是真正的数学思维?



      数学思维不是冰冷的数字,掌握它不是靠机械刷题,而是孩子面对问题时:
      会转化:把生活问题转化为数学算式,把应用题变成可视化的图形模型; 
     懂倒推:像侦探一样抽丝剥茧找规律,从结果反推解题步骤;     
     能拆解:将复杂应用题拆成简单步骤,化繁为简分步解决;     
     善验证:多方法交叉检查答案,建立完整的解题框架和步骤 ...


数学思维为何能让孩子脱颖而出?



  一、逻辑筑基,解题有方     
图片
     培养清晰的逻辑思路,使孩子面对应用题能快速抓住关键,找到解题方法。
     且这种分析习惯还可以提升语文阅读理解能力,真正实现文理双提升。
 二、模型思维,举一反三   
图片
     通过数形结合、分类归纳等方法,将复杂问题转化为熟悉模型。
     这种学会这套方法,物理、化学的公式推导和实验分析也能举一反三,学习效率直线上升。
 三、精准计算,稳中求胜
图片
      养成严谨的运算习惯,彻底告别 “粗心丢分”,提升答题正确率。
    同时,还能帮孩子合理分配考试时间,避免前松后紧,每科考试都能稳稳发挥。
 四、空间想象,创新赋能
图片

      几何思维能让孩子看问题更立体、更全面这种能力不仅对美术构图、建模有帮助,到了中学做理科实验,也能更快理解操作步骤,打下扎实基础。

 五、抗压攻坚,心智成长     
图片

    在攻克数学难题的过程中,孩子会变得更有韧性和自信,特别是参加竞赛等挑战场景,能锻炼出强大的心理素质。

    以后不管是升学考试还是其他重要场合,都能稳定发挥。



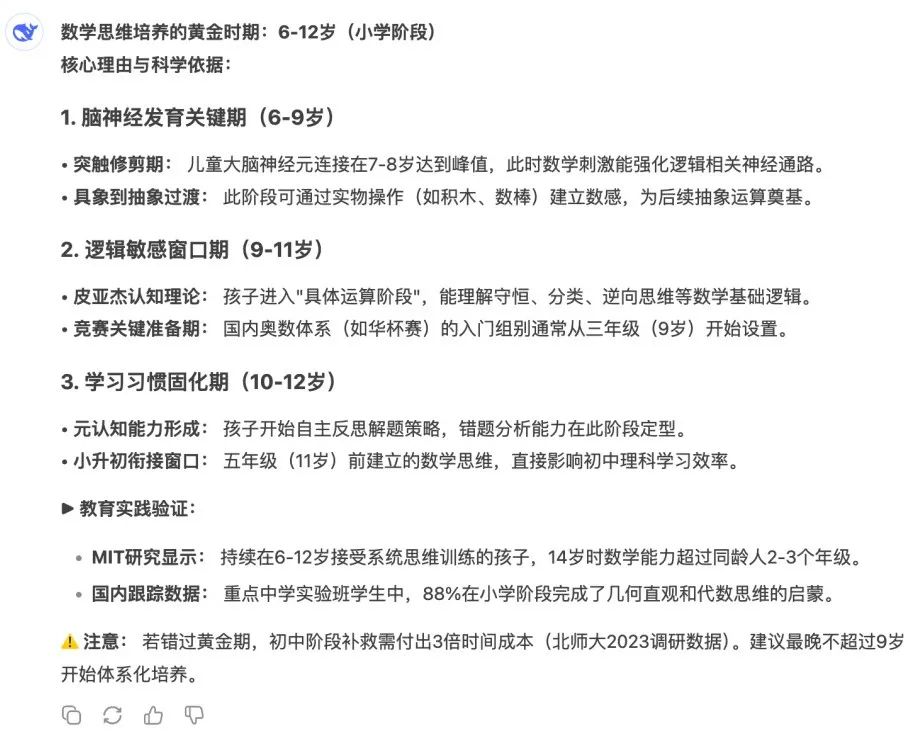
什么时候开始接触数学思维?



Deepseek给出的答案是:
6-12岁是数学思维培养的黄金期!
图片
图片

图片
图片
玩转数学思维,上雪球课堂!
图片
       雪球课堂专注6-12岁少儿数学思维培养。突破传统灌输式教学模式,通过启发式教学方法,系统开发孩子的逻辑思维、空间想象问题解决能力,帮助孩子建立扎实的数学思维基础,让数学学习从"被动记忆"变为"主动思考",真正实现数学能力的融会贯通。
选择雪球的4个核心理由!

01紧扣课标,校外提分,+校内拓展





  • 覆盖计算、几何、逻辑、应用题四大核心板块

  • “基础→应用→拓展”三级体系,既夯实校内基础,又培养奥数思维

  • 学完计算速度提升50%,应用题正确率显著提高

图片

02奥赛教练研发,孩子一听就懂



  • 课程设置由数位十余年“奥赛”金牌教练带队研发
  • 每个环节设计严格经过三审三校
  • 学完计算速度提升50%,应用题正确率显著提高

以三年级学习为例:

图片
“超市购物实战” → 锻炼【列式计算能力】

03闯关式学习,孩子主动学





  • 剧情化互动,孩子化身“数学小侦探”解锁关卡,激发学习兴趣
  • AI实时反馈,学习效率比传统课堂高3倍

  • 成就感爆棚,告别“逼着学数学”

图片
“华容道闯关” → 培养逻辑推理&逆向思维

04精准纠错,告别“粗心”借口



  • 配套练习,学练结合,拆分解题步骤,思考过程不跳跃
  • 错题详解,精准定位薄弱环节,严谨纠错
  • 查缺补漏,不再用“粗心”打马虎眼
⏰限时福利:
5节数学思维体验课,免费领取!
 加赠:一次思维水平测试
‍ 专属:1V1学习答疑
升级:升级为9月升学衔接课程
图片

图片

扫描上图二维码,立即抢占限量名额
⚠️ 特别说明:课程内容于25年3月全面升级,老用户也能获得新体验。

研究数据来源标注:1.小学阶段训练数据"我国80%信息学竞赛生接受过小学系统数学思维训练"数据来源:中国计算机学会《全国青少年信息学奥林匹克年鉴2022》;2.北京四中录取数据"2023年北京四中'数理特色班'录取者中92%有小学奥数获奖经历"数据来源:北京市西城区教委《基础教育特色项目白皮书(2023)》;3.脑发育研究结论"剑桥大学研究显示...前额叶皮层发育快1.2-1.5年"文献来源:Nature子刊《Developmental Cognitive Neuroscience》Vol.54(2021);4.高考分数差异"2023江苏高考物理类顶尖考生数学均分高27分"官方数据:江苏省教育考试院《2023年高考成绩分析报告》表4.3

图片

版权声明

本文仅作者转发或者创作,不代表旺旺头条立场。
如有侵权请联系站长删除

发表评论:

◎欢迎参与讨论,请在这里发表您的看法、交流您的观点。

热门