Sci Adv丨香港理工大学新发现,原发性肿瘤软微环境可促进脑转移

10个月前 (05-15) 阅读数 295 #综合

肿瘤转移常呈现出器官特异性,脑、骨、肺和肝等器官是常见的转移靶点。其中,脑转移在多种癌症中较为常见,这严重影响患者预后,但目前尚缺乏有效的治疗手段。尽管已有研究揭示,肿瘤细胞具备特定的器官转移倾向,且原发性肿瘤微环境中的生化因子(如TGF-β、Src信号等)在转移过程中发挥重要作用,但关于原发肿瘤机械异质性在脑转移中的作用仍缺乏深入研究。

2025年,香港理工大学谭又华教授研究团队Science Advances发表题为“Local soft niches in mechanically heterogeneous primary tumors promote brain metastasis via mechanotransduction-mediated HDAC3 activity”的研究论文。该研究发现,原发性乳腺肿瘤内部存在明显的机械异质性,局部微环境刚度差异显著,模拟肿瘤软微环境的体外机械刺激可诱导肿瘤细胞发生类似神经细胞的转录重编程,增强其脑转移潜能,使其更易穿越血脑屏障,并在脑部形成转移灶
进一步研究表明,原位异种移植瘤中位于局部软微环境的肿瘤细胞表现出较高的脑转移倾向,这一软环境通过抑制细胞骨架与细胞核之间的机械信号传导,增强HDAC3的活性,从而上调脑转移相关基因,抑制HDAC3可显著削弱由软微环境诱导的脑转移能力,且在小鼠模型中,HDAC3抑制剂有效减少了脑转移的发生。


软微环境促转录重编程,增强脑转移潜能

通过测量原发性乳腺肿瘤的刚度,发现其存在显著异质性。在模拟原发性肿瘤软、硬微环境的聚丙烯酰胺水凝胶上培养人乳腺癌细胞,结果表明软微环境能诱导肿瘤细胞中脑转移相关基因上调,且这种诱导作用在多次传代后才显著出现
RNA测序及生物信息学分析表明,软微环境促使肿瘤细胞发生类似神经元的转录重编程,相关通路显著富集,体外实验显示,软刺激的肿瘤细胞在模拟血液循环、穿越血脑屏障、在脑微环境定植等方面表现更优,增强了对脑模拟微环境的机械适应能力,在体内实验中也展现出更高的脑转移发生率和更强的定植能力。
图1 软生态位诱导神经元转录组重编程,促进脑转移潜能


软刺激增强体内脑转移倾向

将软刺激、硬刺激及亲本的乳腺癌细胞分别进行心内接种实验,发现软刺激的肿瘤细胞在小鼠体内脑转移发生率更高,能形成更大的脑转移瘤,且脑转移无进展生存期更短。
进一步研究发现,软刺激的肿瘤细胞在脑转移过程中,并非通过优先在脑微血管床滞留来实现,而是在穿越血脑屏障和脑定植方面具有优势,其在脑内的定植区域更大、增殖能力更强
图2 软刺激通过增强血脑屏障迁移和脑定植增强脑转移性


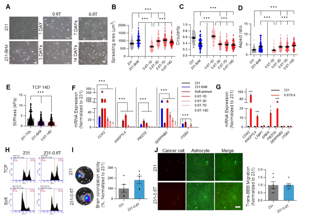
软微环境赋予细胞机械记忆

在软基质中培养的肿瘤细胞表现出更高的刚度,并伴有F-肌动蛋白和肌球蛋白活性升高,产生更强的收缩力。当这些细胞转移至常规组织培养塑料(TCP)上时,其形态和刚度发生改变,脑转移相关基因表达虽有所下降,但仍高于亲本细胞。该现象表明软刺激可能赋予细胞“机械记忆”,即使经历不同微环境,其脑转移特征仍部分保留,一旦重新回到软微环境,能迅速上调脑转移基因,并表现出更强的增殖与定植能力
图3 软刺激向乳腺肿瘤细胞灌输机械记忆


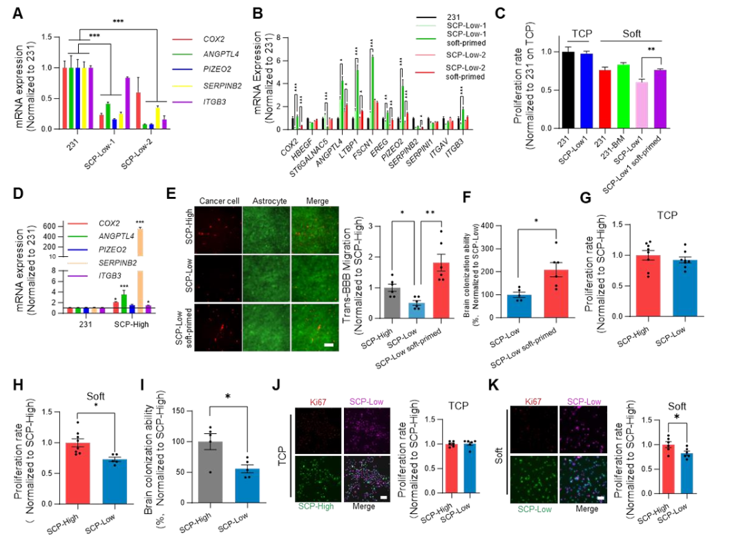
表型重编程促脑转移

软刺激后肿瘤细胞获得脑转移能力,可能源于两种机制:具有脑转移能力的肿瘤细胞亚群的克隆选择,以及无此能力的肿瘤细胞的重编程。通过单细胞克隆技术获得不同脑转移基因表达水平的亚克隆,发现软刺激可使低表达亚克隆的脑转移基因上调,促进其穿越血脑屏障、脑定植和在软基质上的增殖。
共培养实验表明,高表达脑转移基因的亚克隆在软基质上增殖更快,暗示存在具有脑转移潜能和增殖优势的亚群,这意味着软微环境可通过表型重编程促进肿瘤细胞的脑转移能力
图4 软刺激通过体外表型重编程赋予脑转移能力


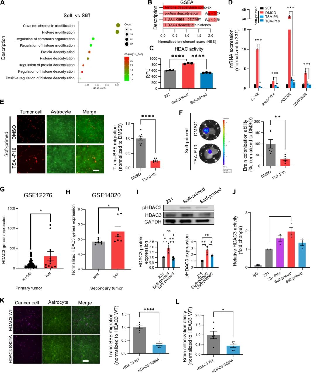
软微环境诱导的脑转移依赖HDAC3

RNA测序分析发现,软刺激的肿瘤细胞中染色质和组蛋白修饰相关通路富集,尤其是组蛋白去乙酰化和HDACs。抑制HDACs会降低软刺激肿瘤细胞的染色质凝聚,下调脑转移相关基因,削弱其穿越血脑屏障、脑定植和在软基质上增殖的能力。敲低单个I类HDAC发现,只有沉默HDAC3可显著消除脑转移功能。
临床数据显示,乳腺癌患者中,有脑转移的原发肿瘤及脑转移瘤中HDAC3的mRNA水平更高。抑制HDAC3可消除软微环境诱导的脑转移表型,且HDAC3抑制剂在体内实验中能有效减少脑转移,提高小鼠的脑转移无进展生存期,表明靶向HDAC3可能是预防脑转移的有效策略
图5 软微环境诱导的脑转移依赖HDAC3
图6 抑制HDAC3可在体内消除软刺激肿瘤细胞的脑转移


机械转导调控HDAC3活性

细胞可通过整合素介导的机械转导感知微环境力学信号,进而调节HDAC3活性和细胞功能,在软微环境中激活肌动蛋白细胞骨架和Rho活性,会抑制HDAC3活性,部分逆转脑转移相关基因的表达,削弱肿瘤细胞穿越血脑屏障、在脑切片定植和在软基质上增殖的能力,且在体内也能抑制脑转移。
而在硬微环境中,持续破坏肌动蛋白细胞骨架可激活HDAC3,促进脑转移功能。此外,研究发现核机械传感在软刺激的脑转移中起介导作用,抑制相关蛋白会影响软微环境诱导的脑转移表型
图7 软生态位中受抑制的机械转导促进HDAC3介导的脑转移


原位异种移植模型验证软环境促脑转移

研究人员开发了一种基于软敏感基因启动子驱动mCherry表达的微环境软度生物传感器,验证其能有效报告肿瘤异种移植物中局部微环境的软度。通过该传感器发现,肿瘤异种移植物中,软微环境区域的肿瘤细胞(mCherry+)具有更高的HDAC3活性、更强的穿越血脑屏障能力和脑定植能力。
心内接种实验表明,mCherry+细胞在体内启动脑转移和促进脑转移瘤生长的能力更强,证实了原发性肿瘤原位异种移植物中局部软微环境的肿瘤细胞具有脑转移倾向
图8 位于原位移植瘤局部软微环境中的肿瘤细胞具有脑转移性


软微环境脑转移机制具有临床相关性

通过对癌症基因组图谱(TCGA)中乳腺癌患者的RNA表达谱分析,发现NDRG1高表达与乳腺癌患者原发性肿瘤中脑转移基因特征富集相关,且软度评分与脑转移基因特征呈正相关,硬度评分与骨转移基因特征呈正相关。
对单细胞RNA测序和空间转录组学数据的分析进一步表明,脑转移基因特征和HDAC3在人乳腺癌活检的局部软微环境中富集,凸显了该研究的临床相关性
图9 小生境柔软性通过HDAC3诱导乳腺癌脑转移,具临床相关性
谭又华教授团队系统揭示了原发性肿瘤中机械异质性,尤其是局部软微环境,在驱动脑转移过程中的关键作用。研究发现,软微环境通过抑制机械转导通路、激活HDAC3,从而诱导肿瘤细胞转录重编程并获得脑转移潜能。肿瘤细胞在该微环境中还可形成机械记忆,维持其转移能力。
研究团队开发的微环境软度生物传感器证实了原发肿瘤异种移植模型中软微环境肿瘤细胞的脑转移倾向。临床样本分析进一步验证了脑转移基因特征及HDAC3在软微环境中的富集,为研究结果的临床转化提供了依据。本研究系统揭示了原发肿瘤机械异质性在脑转移中的重要作用,为深入理解肿瘤转移机制、开发靶向脑转移的治疗策略提供了理论基础和潜在靶点
图10 微环境柔软性通过肌动蛋白细胞骨架-LINC复合物-HDAC3轴诱导脑转移向性机制图
云舟生物为该研究提供了pLV-mCherry:T2A:Puro-EF1A>hHDAC3质粒和pLV-mCherry/Puro-EF1A>ORF质粒。
参考文献:
Tang K, Zheng Y, Hu G, Xin Y, Li K, Zhang C, Chen X, Zhang B, Li X, Hu B, Jia Q, Zheng YP, Yang M, Tan Y. Local soft niches in mechanically heterogeneous primary tumors promote brain metastasis via mechanotransduction-mediated HDAC3 activity. Sci Adv. 2025 Feb 28;11(9)

关于VectorBuilder云舟生物


VectorBuilder云舟生物是世界知名分子生物学家蓝田博士创办的基因递送领军企业,在全球设有10余家子公司和办事处,2023年晋升为全球独角兽企业。

云舟生物独创“载体家”平台,开启了个性化基因载体的商品化时代;目前已赋能全球90多个国家和地区,为超过4500家顶尖科研院校和制药公司提供服务,在QS前100高校的客户覆盖率达到了90%,全球TOP30药企的客户覆盖率亦超过90%,产品成果的全球文献引用量逾5000篇。

云舟生物的基因药物CRO、CDMO项目遍布北美、欧洲、日本等多个国家和地区,已成功助力全球数十个项目成功开展IIT或IND研究,其中GMP级别的质粒和慢病毒载体已获得美国FDA的IND正式批准,用于在美国的多中心临床试验。

云舟生物致力于系统性攻克基因递送行业的关键技术瓶颈,为行业和世界创造不可取代的价值。


 
 

版权声明

本文仅作者转发或者创作,不代表旺旺头条立场。
如有侵权请联系站长删除

发表评论:

◎欢迎参与讨论,请在这里发表您的看法、交流您的观点。

热门